Комплексний аналіз

Re: Комплексний аналіз

Повідомлення Phillip » 07 травня 2012, 17:18

те же лекции в лучшем качестве(исправил недавно перевернутые стр.)
Приєднані файли
теория.rar
(19.42 Мб) Завантажено 1589 разів
Востаннє редагувалось Phillip в 07 травня 2012, 23:42, всього редагувалось 1 раз.
Phillip
 
Повідомлень: 36
З нами з: 04 травня 2011, 11:27

Re: Комплексний аналіз

Повідомлення Batarchuk » 07 травня 2012, 22:38

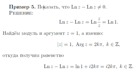
:shock: Интересный пример. Что из него можно придумать? Может какой-то физический смысл или ещё что-то :
Приєднані файли
ноль-не-ноль-.jpg
ноль-не-ноль-.jpg (25.78 Кб) Переглянуто 39915 разів
Група 3. Батарчук Сергій.
Аватар користувача
Batarchuk
 
Повідомлень: 294
З нами з: 18 жовтня 2010, 18:18
Звідки: Сватове

Re: Комплексний аналіз

Повідомлення Phillip » 07 травня 2012, 23:12

содержания к лекциям Юры
Приєднані файли
сессия комплекс.rar
(193.98 Кб) Завантажено 1621 разів
Phillip
 
Повідомлень: 36
З нами з: 04 травня 2011, 11:27

Re: Комплексний аналіз

Повідомлення Batarchuk » 09 травня 2012, 19:52

Мій 19 білет :
Приєднані файли
19 билет.rar
(149.23 Кб) Завантажено 1517 разів
Група 3. Батарчук Сергій.
Аватар користувача
Batarchuk
 
Повідомлень: 294
З нами з: 18 жовтня 2010, 18:18
Звідки: Сватове

Re: Комплексний аналіз

Повідомлення Василь » 09 травня 2012, 19:53

Добір балів або МКР№2. Група 3. Юрачківський

ONLINE
DOWNLOAD ZIP
Аватар користувача
Василь
 
Повідомлень: 907
З нами з: 15 жовтня 2010, 02:08

Re: Комплексний аналіз

Повідомлення Hanytora » 02 березня 2014, 13:22

1МКР. Зайцева
є лише 2 варіанти:
Приєднані файли
1mkr.zaiceva.zip
1mkr
(2.76 Мб) Завантажено 1482 разів
Hanytora
 
Повідомлень: 16
З нами з: 02 березня 2014, 12:38

Re: Комплексний аналіз

Повідомлення Hanytora » 02 березня 2014, 13:45

2МКР. Зайцева
є лише 1 варіант:
Приєднані файли
2mkr.zaiceva.zip
2mkr
(1.46 Мб) Завантажено 1447 разів
Hanytora
 
Повідомлень: 16
З нами з: 02 березня 2014, 12:38

Re: Комплексний аналіз

Повідомлення Hanytora » 02 березня 2014, 14:18

Екзаменаційних білет № 4. Білоколос
Приєднані файли
compl_exam_ticket.zip
complan_exam_ticket
(2.34 Мб) Завантажено 1354 разів
Hanytora
 
Повідомлень: 16
З нами з: 02 березня 2014, 12:38

Re: Комплексний аналіз

Повідомлення login » 16 червня 2016, 21:47

Більш менш потрібна метода по матфізу з теорією і формулами:
Метода з теорією по матфізу.docx
(1.97 Мб) Завантажено 1600 разів
login
 
Повідомлень: 25
З нами з: 24 листопада 2015, 18:58

Re: Комплексний аналіз

Повідомлення Ortom » 08 грудня 2020, 18:51

МАТФІЗ він же комплексний аналіз, надсилали на дистанційкі викладачу, він перевіряв і редагував деякі файли.
Приєднані файли
МатФіз ДЗ і КР.rar
(2.07 Мб) Завантажено 1002 разів
Ortom
 
Повідомлень: 43
З нами з: 30 листопада 2020, 12:34

Поперед.

Повернутись до Семестр 4

Хто зараз онлайн

Зараз переглядають цей форум: Немає зареєстрованих користувачів і 10 гостей

cron